Erarbeitung einer Lösung zur automatisierten Dependencyanalyse

von Fabian Lemke

Agenda

  1. Ziele
  2. Datenmodell
  3. BPMN-Prozess
  4. Deployment
  5. Livedemo
  6. Related Work
  7. Ausblick

Ziele

Ziele


     

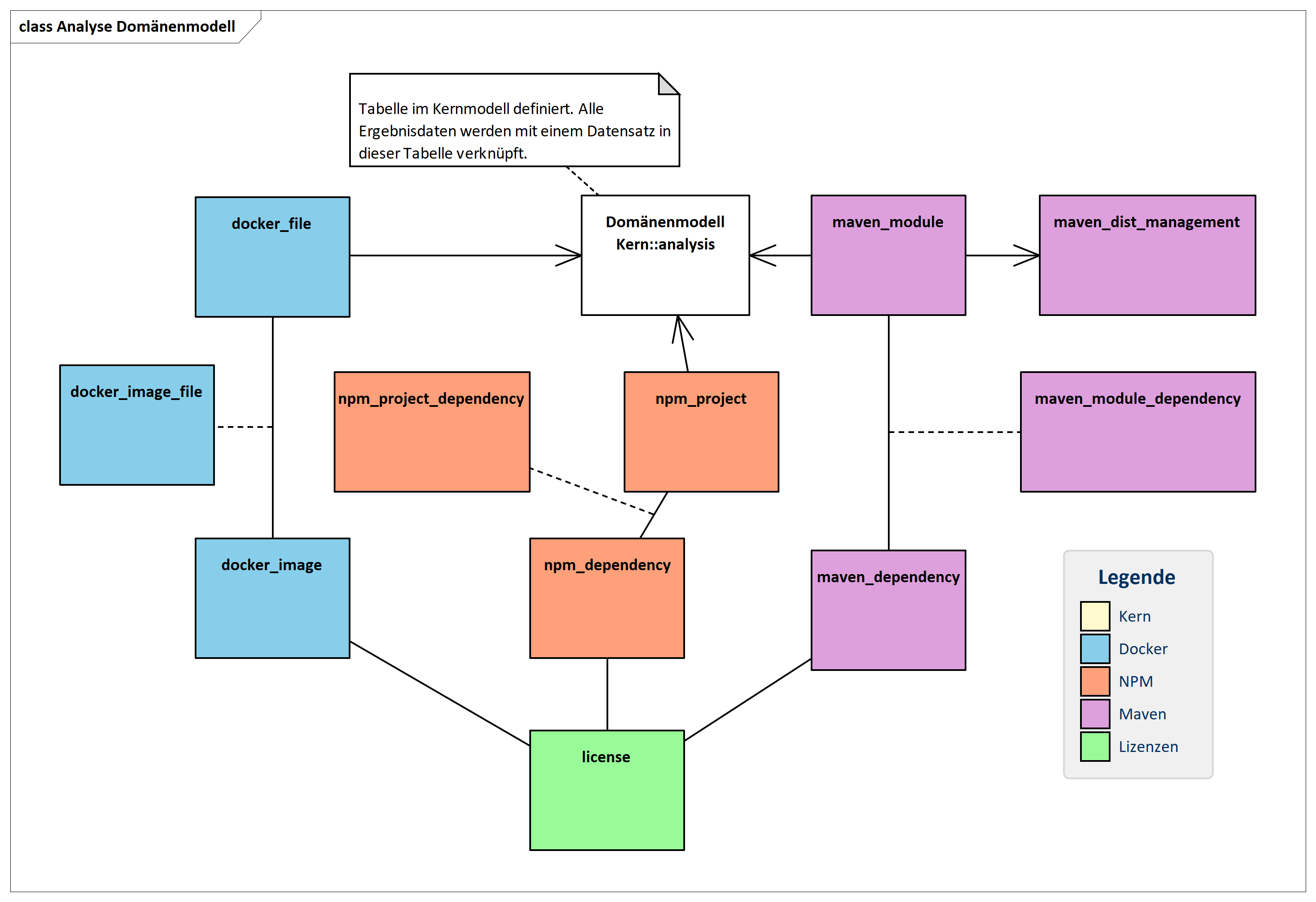
Datenmodell

Kern

Datenmodell

Erweitert

Datenmodell

Übertragung zwischen Services
wurde bei Implementierung kopiert. Relevantes wurde ergänzt, anderes wurde gekürzt.

BPMN-Prozess

BPMN-Topics

  • npm-project-identification
  • maven-module-identification
  • npm-analysis
  • maven-analysis
  • dockerfile-analysis
  • maven-license
  • npm-license
  • cleanup

README.adoc

beschreibt relevanten Kontext.

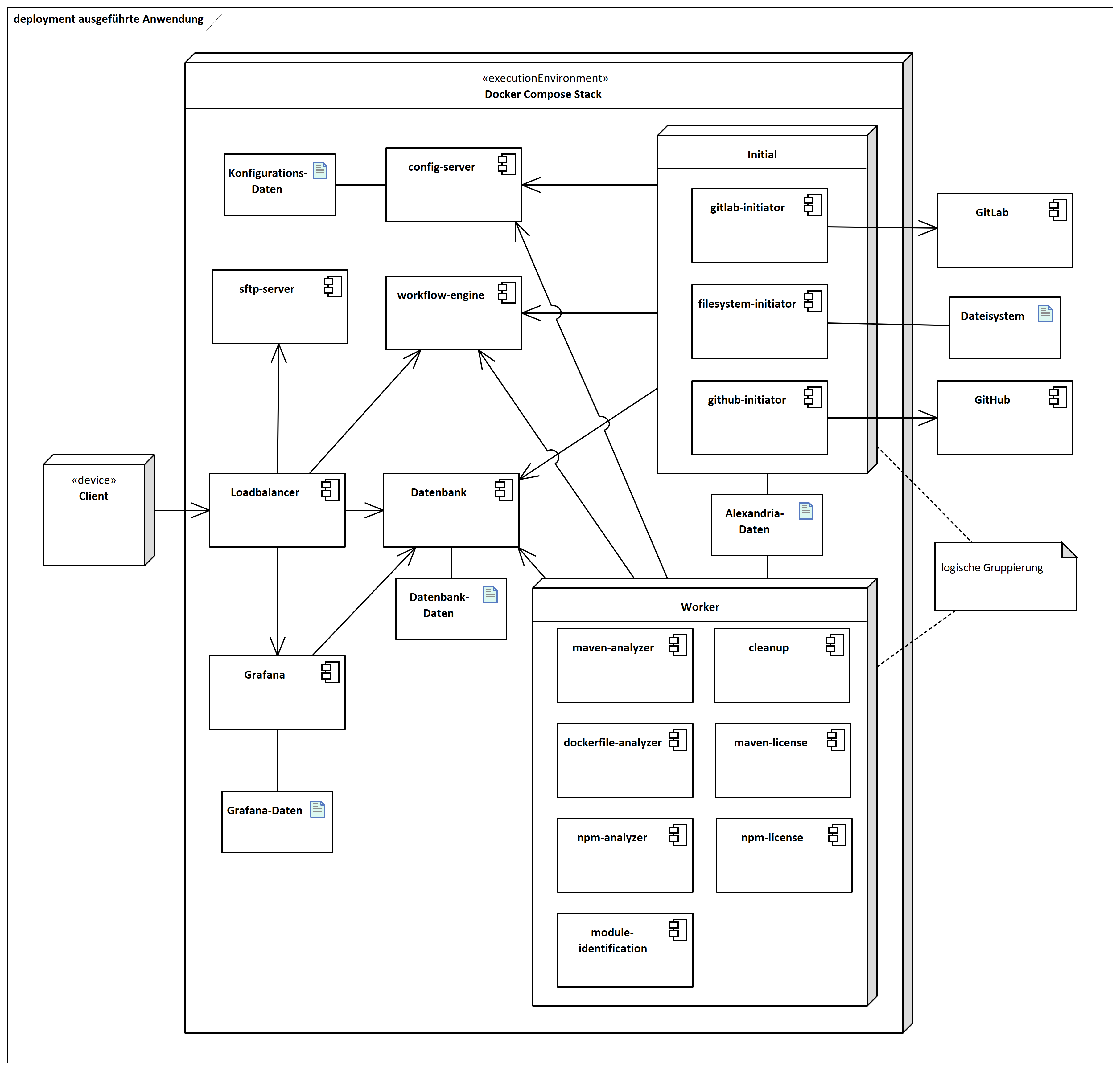
Ausgelieferte Anwendung

Docker Compose

LIVE

Related Work

Ausblick

  • Umfrage in Unternehmen
  • Deployment
  • Abfangen von Fehlerfällen
  • Härtung der Software
  • Anbindung weiterer Technologien
  • ...